新政:国家税务总局公告2021年第31号
发布日期:2021-11-29 10:27:49
为贯彻落实中办、国办印发的《关于进一步深化税收征管改革的意见》,深入开展2021年“我为纳税人缴费人办实事暨便民办税春风行动”,推进税务领域“放管服”改革,优化税收营商环境,引导纳税人及时纠正违规失信行为、消除不良影响,根据《国务院办公厅关于进一步完善失信约束制度 构建诚信建设长效机制的指导意见》(国办发〔2020〕49号)等文件要求,现就纳税信用评价与修复有关事项公告如下:
一、符合下列条件之一的纳税人,可向主管税务机关申请纳税信用修复:
(一)破产企业或其管理人在重整或和解程序中,已依法缴纳税款、滞纳金、罚款,并纠正相关纳税信用失信行为的。
(二)因确定为重大税收违法失信主体,纳税信用直接判为D级的纳税人,失信主体信息已按照国家税务总局相关规定不予公布或停止公布,申请前连续12个月没有新增纳税信用失信行为记录的。
(三)由纳税信用D级纳税人的直接责任人员注册登记或者负责经营,纳税信用关联评价为D级的纳税人,申请前连续6个月没有新增纳税信用失信行为记录的。
(四)因其他失信行为纳税信用直接判为D级的纳税人,已纠正纳税信用失信行为、履行税收法律责任,申请前连续12个月没有新增纳税信用失信行为记录的。
(五)因上一年度纳税信用直接判为D级,本年度纳税信用保留为D级的纳税人,已纠正纳税信用失信行为、履行税收法律责任或失信主体信息已按照国家税务总局相关规定不予公布或停止公布,申请前连续12个月没有新增纳税信用失信行为记录的。
二、符合《国家税务总局关于纳税信用修复有关事项的公告》(2019年第37号)所列条件的纳税人,其纳税信用级别及失信行为的修复仍从其规定。
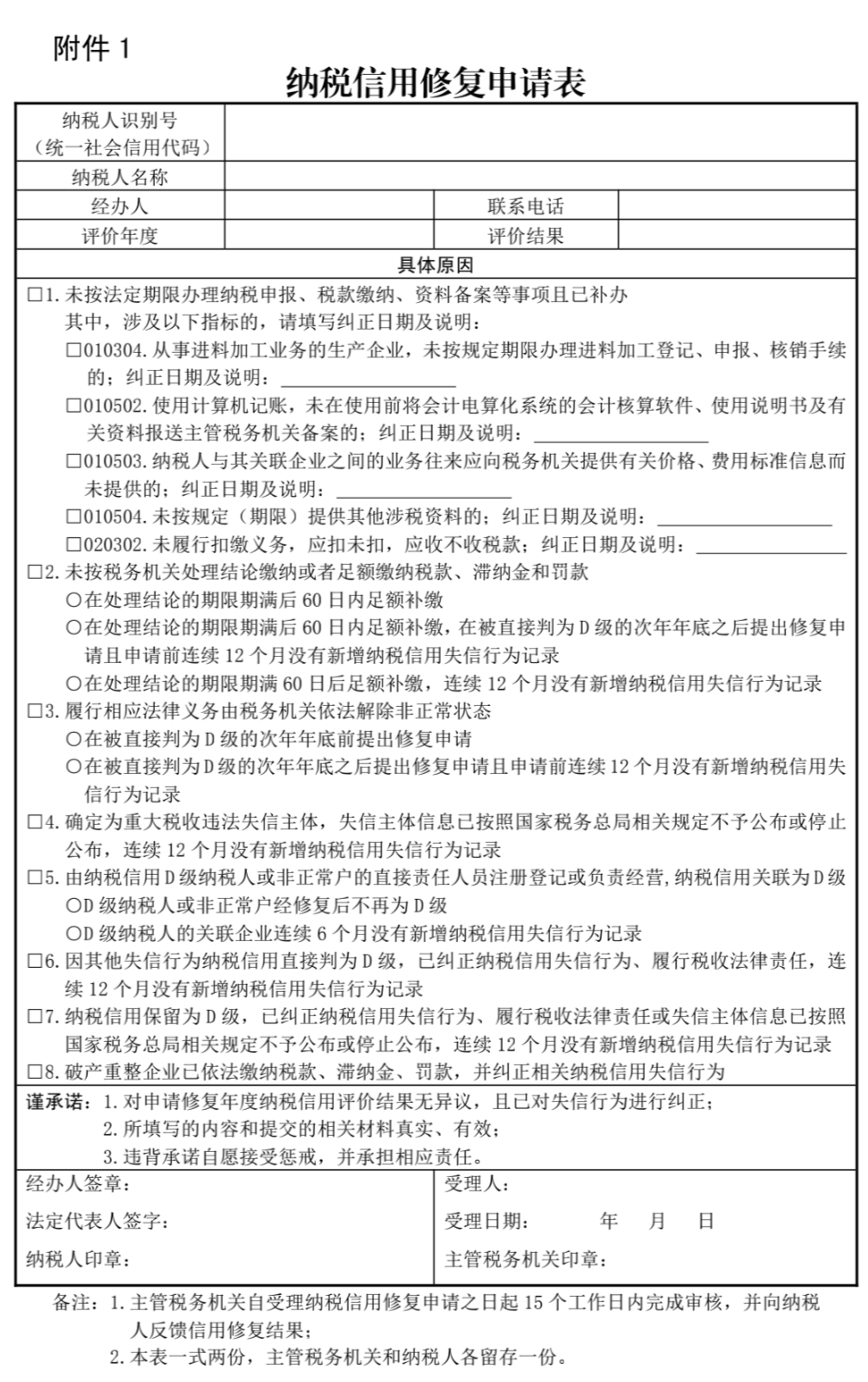
三、符合本公告所列条件的纳税人,可填写《纳税信用修复申请表》(附件1),对当前的纳税信用评价结果向主管税务机关申请纳税信用修复。税务机关核实纳税人纳税信用状况,按照《纳税信用修复范围及标准》(附件2)调整相应纳税信用评价指标状态,根据纳税信用评价相关规定,重新评价纳税人的纳税信用级别。
申请破产重整企业纳税信用修复的,应同步提供人民法院批准的重整计划或认可的和解协议,其破产重整前发生的相关失信行为,可按照《纳税信用修复范围及标准》中破产重整企业适用的修复标准开展修复。
四、自2021年度纳税信用评价起,税务机关按照“首违不罚”相关规定对纳税人不予行政处罚的,相关记录不纳入纳税信用评价。
五、本公告自2022年1月1日起施行。《国家税务总局关于明确纳税信用管理若干业务口径的公告》(2015年第85号,2018年第31号修改)第六条第(十)项、《国家税务总局关于纳税信用修复有关事项的公告》(2019年第37号)所附《纳税信用修复申请表》《纳税信用修复范围及标准》同时废止。
特此公告。
附件:1.纳税信用修复申请表
2.纳税信用修复范围及标准
国家税务总局
2021年11月15日
关于《国家税务总局关于纳税信用评价与修复有关事项的公告》的政策解读
为贯彻落实中办、国办印发的《关于进一步深化税收征管改革的意见》,深入开展2021年“我为纳税人缴费人办实事暨便民办税春风行动”,推进税务领域“放管服”改革,优化营商环境,引导纳税人及时纠正违规失信行为、消除不良影响,根据《国务院办公厅关于进一步完善失信约束制度 构建诚信建设长效机制的指导意见》(国办发〔2020〕49号,以下简称《指导意见》)等文件要求,税务总局发布了《关于纳税信用评价与修复有关事项的公告》(以下简称《公告》)。现就《公告》主要内容解读如下:
一、《公告》制发背景
根据党中央、国务院关于社会信用体系建设要求,近年来,税务系统持续推进纳税信用建设,良好的纳税信用已经成为纳税人的重要“资产”,受到越来越多的重视。为帮助纳税人更好地积累纳税信用,2019年税务总局印发《关于纳税信用修复有关事项的公告》(国家税务总局公告2019年第37号,以下简称《修复公告》),鼓励和引导纳税人增强依法诚信纳税意识,主动纠正纳税失信行为,及时挽回信用损失,得到了广大纳税人欢迎。在此基础上,税务总局进一步研究制定了《公告》,继续扩大纳税信用修复范围、加大对破产重整企业纳税信用修复支持力度、有效衔接纳税信用评价与“首违不罚”制度,有力落实《指导意见》以及国家发展改革委、税务总局等13个部门联合印发的《关于推动和保障管理人在破产程序中依法履职 进一步优化营商环境的意见》(发改财金规〔2021〕274号,以下简称《优化营商环境意见》)等文件要求,更好激发市场主体活力。
二、关于扩大纳税信用修复范围
(一)关于纳税信用修复情形。《公告》所指纳税信用修复是对纳税信用评价指标和级别的修复。此前《修复公告》已对19种发生频次高但情节轻微或未造成严重社会影响的纳税信用失信行为,明确了相应的修复条件和修复标准,各纳税信用级别纳税人符合条件的,均可提出纳税信用修复申请,及时挽回自身的信用损失。在此基础上,《公告》新增了对严重失信行为和破产重整企业的纳税信用修复情形。对于符合《公告》第一条所列五种情形的企业,满足已纠正纳税信用失信行为、履行税收法律责任或重大税收违法失信主体信息不予公布或停止公布,保持6个月或12个月在税务管理系统中没有新增纳税信用失信行为记录等条件后,可向主管税务机关申请纳税信用修复。其中,没有新增纳税信用失信行为记录的时间从企业纳税信用直接判为D级起开始计算,企业纳税信用直接判为D级后再次出现其他失信行为记录的,该时间需重新计算。符合《修复公告》所列条件的纳税人,其纳税信用级别及失信行为的修复仍从其规定。
(二)关于纳税信用修复程序。《公告》明确,企业符合纳税信用修复条件,可填写《纳税信用修复申请表》,对当前的纳税信用评价结果向主管税务机关申请纳税信用修复。其中,当前的纳税信用评价结果是指税务机关按照年度评价指标得分或直接判级方式确定的最新的纳税信用级别。主管税务机关受理纳税信用修复申请后,将根据《纳税信用修复范围及标准》对企业纳税信用评价指标的分值或状态进行调整,重新评价其纳税信用级别,并反馈纳税信用修复结果。完成纳税信用修复后,纳税信用级别不为D级的,不再受D级评价保留两年的限制,并按照修复后的纳税信用级别适用相应的税收政策和管理服务措施,之前已适用的税收政策和管理服务措施不作追溯调整。
三、关于支持破产重整企业纳税信用修复
2021年2月,经国务院同意,国家发展改革委、税务总局等13个部门联合印发了《优化营商环境意见》,明确了在重整或和解程序中,税务机关依法受偿后,管理人或破产企业可以向税务机关提出纳税信用修复申请,税务机关根据人民法院出具的批准重整计划或认可和解协议的裁定书评价其纳税信用级别。《公告》贯彻落实《优化营商环境意见》精神,细化了破产重整企业开展纳税信用修复适用的修复标准,进一步加大对破产重整企业纳税信用修复支持力度,帮助企业尽快走出困境。破产重整企业在重整或和解程序中,已依法缴纳税款、滞纳金、罚款,并纠正相关纳税信用失信行为后,可对当前的纳税信用评价结果向主管税务机关申请纳税信用修复。其中,对于未按法定期限办理纳税申报、资料备案等事项,符合条件的破产重整企业申请纳税信用修复时,统一按照“30日内纠正”对应的修复标准进行加分;对于部分纳税信用直接判为D级的严重失信行为,符合条件的破产重整企业申请纳税信用修复时,不受申请前连续12个月没有新增纳税信用失信行为记录的条件限制。相关指标已在《纳税信用修复范围及标准》中用※进行标注。
四、关于衔接“首违不罚”制度
“首违不罚”体现了对纳税人轻微违规行为的容错原则,为保持相关政策规定的衔接,《公告》明确自2021年度纳税信用评价起,税务机关按照“首违不罚”相关规定对纳税人不予行政处罚的,相关记录不纳入纳税信用评价。
五、公告的施行
本公告自2022年1月1日起施行。




